September 18, 2012
Join the "CWTD Yahoo Group" for email discussion in between our weekly sessions by clicking here.
Analyze This! ... The Desert Ratt 2
and other "Regen" Receivers
One of the easiest and best performing receivers
to build, the "regen" offers a unique and incomparable operating experience.
Overview Many of us have built transmitters - QRP or otherwise - but
how many have built a receiver? It's actually not too difficult to do it
with some of the integrated circuits around these days, Gilbert mixers like the
SA512 and the like. But have you ever considered whipping up a "regen"
receiver? What a ball it can be and you'll impress the neighborhood teen
(and yourself) with how simple it can be, yet still give incredible listening
pleasure. This episode of CWTD will overview the basics of a
regenerative receiver, and go through some classic designs that are really fun
and easy to build. And per usual, we spotlight one specific design, that
of the Desert Ratt by designer and homebrewer extraordinaire
Paul Harden NA5N, and we'll analyze it from the ground up ... with the
detail and discussion perhaps you'll even catch the bug to build your own regen!
Once you hear the characteristics whistles and pops when tuning in a station,
you'll think of your grandfather's radio in his den while
you lay listening to the 1939 Yanks pound the Philadelphia Athletics.
And you'll also hear dynamic range and crystal clarity that is hard
to duplicate with others receivers ... even today!
Audio Recording ... (Listen to the MP3 podcast)
Discussion Notes:
<20:05:24> "Paul - wa0rse": I have a box of tubes
that I'd like to put to use!
<20:07:28> "George - N2APB": Loooooove tubes here!
<20:09:32> "Paul - wa0rse": :) I got it...
<20:09:55> "Joe N2CX": Edwin Armstrong
<20:10:34> "Paul - wa0rse": My first transmitter was a single 6L6
crystal-controlled loaner from my Elmer, W0AUS.
<20:13:24> "Joe N2CX": It makes a distinctive sound when it "bloops" into
oscillation hence their moniker of "blooper"
<20:13:29> "Paul - wa0rse": No, but I wanna!
<20:14:16> "Paul - wa0rse": My first receiver was a crystal set with a cat's
whisker :(
<20:16:01> "Paul - wa0rse": Whoa! That's cool, Rich!
<20:16:10> "Dave AA3UR": My first: Knight Kit Span Master (top of page)
http://www.dxing.com/rx/span.htm
<20:20:08> "Alan W2AEW": would you call it a homodyne?
<20:20:48> "Pete - WB2QLL": Corrrectly designed regens don't "bloop".
<20:28:07> "Joe N2CX": A homodyne is somewhat different - search for the
homodyne wiki
<20:29:13> "Joe N2CX": Oops the wiki sez that the dc rx is a homodyne...
<20:33:00> "Joe N2CX": Small correction adding an RF amp does not make a
superregen
<20:37:41> "Joe N2CX": Hum modulation is discussed as the last bullet in "Regen
Negatives"
<20:43:19> "John ZL1AZS": Another resource:
http://aa7ee.wordpress.com/tag/wbr-regen/
<20:45:48> "Joe N2CX": Plus the regen control is like a manual choke!
<21:04:11> "George - N2APB": Moving hand around the antenna can pull the
oscillator if not properly isolated.
<21:04:44> "George - N2APB": Q2 is a common-emitter design.
<21:05:03> "George - N2APB": Stable 3V regulated voltage helps with stability.
<21:05:33> "George - N2APB": Regen controlled by varying a resistor in the
emitter to control the amount of current in the circuit, and hence the degree of
oscillation.
<21:06:29> "George - N2APB": The varicaps vary from 8-90pF, by providing a
variable voltage 0-9V with the tuning pots.
<21:07:06> "George - N2APB": Q3 is an emitter follower used to isolate the
detectors from the oscillator Q2 ... otherwise direct connection would "pulls"
the oscillator unpredictably.
<21:08:21> "George - N2APB": Q4 is used as a splitter transistor to present
differential signals to the op amp, thus doubling the drive level to the amp.
<21:08:56> "George - N2APB": Sometimes need to be careful about putting a
speaker on the front panel because the vibrations will affect the regen stage!
<21:09:06> "Alan W2AEW": 1N4001's used as varactors - interesting
<21:11:48> "Al K8AXW":
https://www.google.com/search?q=desert+ratt+regenerative+receiver&hl=en&rls=com.microsoft:en-US&prmd=imvns&tbm=isch&tbo=u&source=univ&sa=X&ei=qBtZUKarDob20gGu8YDQBQ&ved=0CCAQsAQ&biw=887&bih=416
<21:12:26> "Frank N3PUU": I find a bunch of pictures of the 3 (some on njqrp),
but not a 2 yet
<21:12:58> "Ted - AB8FJ": The build on QRP-Tech was the WBR design published in
QST a few years ago.
<21:13:19> "Ted - AB8FJ": I built it using the board from FAR Circuits and found
the same problems with very low audio output
<21:13:46> "Ted - AB8FJ": Seems that there was speculation that a kit for the
Desert Ratt was going to be offered. Did that ever happen?
<21:15:21> "Alan W2AEW": but the turn count would have to change
<21:17:44> "Frank N3PUU": Here's a built desert ratt 2:
http://www.aoc.nrao.edu/~pharden/hobby/DR2_PIX1.pdf
<21:20:02> "Kevin - kb3omm": Possibly using the copper as an electrostatic
shield between the primary and secondary
<21:23:43> "Pete - WB2QLL": Looks like a toroid on the 3 here:
<21:23:44> "Pete - WB2QLL":
http://www.njqrp.org/qhbextra/2/2a.html
<21:26:52> "Craig -KC2LFI": Like to see a good regenerodyne circuit.
<21:32:47> "Ted - AB8FJ": Great topic. Thanks guys!
<21:32:48> "Kevin - kb3omm": 73
<21:33:18> "Terry WB4JFI": Thanks for all the work Joe and George. 73
<21:33:26> "Charles WC5MC": Really fun topic tonight
<21:33:27> "Frank N3PUU": great job guys, that was a good session.. 73!
<21:33:33> "Todd K7TFC": Yes, many, many thanks!
SESSION NOTES .... Analyze This! ... The Desert Ratt 2, and Other "Regen" Receivers
"A regenerative radio receiver is unsurpassed in comparable simplicity, weak signal reception, inherent noise-limiting and agc action and, freedom from overloading and spurious responses. The regenerative radio receiver or, even super-regenerative radio receiver or, "regen" if you prefer, are basically oscillating detector receivers. They are simple detectors which may be used for cw or ssb when adjusted for oscillation or a-m phone when set just below point of oscillation. In contrast direct conversion receivers use a separate heterodyne oscillator to produce a signal. " ... Ian Purdie, VK2TIP, as an intro to the Charles Kitchin N1TEV regen receiver project.

The Twinplex design ... a simple 1-tube regen with superb performance for the
simplicity offered.
(See Greg Latta's beautiful AA8V Twinplex web page ...
http://faculty.frostburg.edu/phys/latta/ee/twinplex/twinplex.html
Background
Regens were used in commercial and ham receivers form the 1920s to the early '30s ... easy, cheap, great performers
After the Great Depression, easier to buy superhets ... Regens were relegated to poor-performing "introductory sets for beginners"
The by the '60s and '70s, direct-conversion receivers became vogue and remain so to this day
Basics
An oscillating detector heterodynes (mixes with) an incoming RF signal at roughly the same frequency
It outputs the baseband audio, and also serves as a very high-gain amplifier and Q-multiplier
So ... a regenerative circuit oscillates, heterodynes, multiplies Q and amplifies all at the same time!
The use of positive feedback provide audio output of several hundred millivolts
Hi-Q means the regen stage is very selective to start with ... so BPF needed before it
Regens can detect nearly all types of modulated signals ... AM, CW, SSB, Digital and FM
Few parts = easier to build, cost less, consume less power
High-quality audio is possible from a regen ... low distortion, wide BW, low noise characteristics surpass the quality of most superhets
More Regen Positives
Selectivity is fully under operator control ... even allowing reception of FM!
Variable selectivity permits operator to optimize the slope of the receiver's amplitude vs. frequency characteristic. (Versus the fixed, high selectivity of most superhets prevents them from effectively demodulating FM signals by slope detection.)
Regen radios operate differently depending on whether they are adjusted above or below the oscillation threshold.
For AM reception, regen adjustment is made just to the oscillation threshold, yielding the best sensitivity and selectivity. Frequent adjustments are necessary.
For SSB and CW reception, the detector is set to oscillate and the regen should be tuned away from the carrier in order to produce a beat note. (An oscillating detector is far more sensitive than any other.)
Regen Negatives
RF leakage is possible out the antenna ... The set may need to have some sort of isolation to prevent radiating the oscillator signal!
"Blocking" = when the oscillating detector locks onto a strong incoming RF signal ... A variable input attenuator can minimize this condition
Severe blocking may prevent a regen from being used next to a high power transmitter (e.g., as a keying monitor) ... a separate sidetone oscillator on the transmitter can solve this one.
Hum modulation at higher HF frequencies (>14 MHz). When used in oscillating mode (e.g., for CW and SSB reception), the RF output from the oscillator gets back into the antenna to mix with the incoming RF signal ... Again, good front end isolation can help.
Regens are similar to Direct-Conversion Receivers
Both mix an oscillator at the receive frequency with the incoming RF signal to yield the audio output signal
The D-C design gets its selectivity from the front end filtering/amp stages preceding the mixer, and thus is limited to a given band(s) by those front end components.
And the audio gain from a D-C set comes from amplification after the mixer
The regen design has the mixing, selectivity and amplification all built into the same stage, offering better possible performance ... the gain and selectivity are multiplied 1000-fold during the mixing process! (Although the gain and selectivity can drop dramatically in the presence of high RF input signals.)
But the D-C radio is easier to operate than the regen.
Good analogy ... An automatic transmission car (the D-C receiver) is very easy to operate, while the manual transmission car (the regen receiver) needs good design and has several tricky controls to skillfully operate, but is capable of far better performance.
Three Classic Books on Building and Understanding Regen Radios
And the best of them all ... by Bruce
Vaughn, NR5Q:
(available from Electric Radio ...
http://www.ermag.com/ )
The Ultimate Regen Receiver, by Bruce Vaughn, NR5Q


K4XAF version of the NR5Q Ultimate Regen Receiver, named the "NRQ-62"
You can read all about K4XAF's building and operating fun with the NR4Q
Ultimate Regen Receiver
by visiting ...
http://radioheaven.homestead.com/NRQ-62_The_Ultimate_Regen.html
Tips on Building Regen Receivers
Much advice taken from saged regen gurus N1TEV ... http://www.arpito.net/Pages/Electronics/Circuits/Supreg/regen-radio-receiver.htm
And from NA5N ... http://www.aoc.nrao.edu/~pharden/hobby/DR2descr.pdf
Avoiding "ground" loops in the regenerative receiver
As with any RF circuit, keep all wires as short as possible and be sure that all components are grounded directly to the PC board ground, using separate, very short, ground wires. Avoid "daisy-chain" grounds, where a ground wire connects to one component then it runs on to the next. This can introduce some very strange effects. With a "daisy-chain" the components are all grounded at different points along the wire, which may have strong RF signal levels across it. This is especially true in a regenerative circuit where RF levels are high.
Building the cabinet to house the regenerative receiver
A wooden cabinet can be effectively used for several very good reasons. First, standard pine board and plywood are cheap and easy to find. They are also easy to fabricate using basic hand tools. Another important reason is that the main tuning coil of a regenerative receiver needs to be kept well away from any metal, otherwise both the sensitivity and the selectivity of the receiver will suffer.
But a metal cabinet CAN be made to work and, work well, as long as the coil form is kept at least three inches away from any metal on all sides. And a metal cabinet does have some advantages. It will provide good grounding and shielding, with generally better stability than a wooden enclosure. A metal cabinet also helps prevent any "hand capacitance" effects, although these should be minimal with this design.
Layout
Try to arrange the receiver's layout so that all wires are kept as short as possible with the audio wiring physically separated from the RF (radio frequency) wiring. The volume and fine tuning controls should be mounted onto the front panel and then connected to the PC board using shielded wire. Be sure to run a separate ground wire between the ground terminal on the volume control and the PC board ground. This will prevent any "ground loop" effects.
Regen Grounding and Antenna
Be sure to use a good ground connection with this receiver. This increases sensitivity and also makes the receiver more stable and easier to tune and operate. For a better (less noisy) ground, connect the receiver's ground wire to a cold water pipe or radiator.
The antenna can be almost any length of standard hook-up wire run out to a tree or even just dropped out of an upstairs window. A twenty to fifty foot length of wire will be entirely adequate for excellent short wave reception.
Tuning a Regen Receiver
Some practice will be needed in learning to adjust the receiver for best performance. For AM reception, international short wave stations, increase the regeneration level until the detector is just barely oscillating. Then use the main tuning capacitor (C3a) to get close to the desired signal. Reduce the regeneration level to just below oscillation and use the fine tuning control to finish tuning-in the station.
It's often a good idea to use two hands, one for tuning and the other for regeneration control. If the station is very weak, set the regen level slightly above oscillation and "zero beat" to the center of the carrier. This will provide you with VERY high sensitivity, typically better than 0.5 microvolt.
For CW (Morse code) reception, set the regeneration level just into oscillation. This will give you the highest sensitivity and selectivity. Tune the receiver to either side of the carrier to get the desired beat note. The CW beat note should be very stable, if it varies at all, simply increase the regeneration level.
SSB operation of the regenerative receiver is similar to CW except keep the regen level fairly high at all times to avoid "blocking". This can occur when strong stations lock the detector onto the center of the carrier.
Simply
reducing the input signal level or increasing regeneration will prevent
this. Strong SSB signals may need full regeneration to unblock. High
regeneration levels should also eliminate any frequency drift.
High Performance Regenerative Receiver Design, by Charles Kitchin, N1TEV
... http://www.arrl.org/files/file/Technology/tis/info/pdf/9811qex026.pdf
N1TEV High Performance Regen Receiver, as featured and published by the ARRL
in QEX for Nov/Dec 1998
(See full technical PDF article in References below.)
Regen Short Wave Receiver, by Charles Kitchin, N1TEV
Building the N1TEV Regenerative Shortwave Receiver
This project is designed to be built using the FAR Circuits printed circuit board (the name of the PC board is the same as this project's title). The use of this board is HIGHLY recommended as it greatly reduces the time spent soldering the circuit and avoids the many wiring errors that always occur during construction. It also helps prevent crossed connections and provides better performance than a hand wired board (because proper component location and shielding are designed into the PC board). The PC boards are available from FAR Circuits for $5.00 each plus $1.50 shipping for up to 3 boards. There is a group discount rate of 10% for 10 boards or more. You can contact FAR Circuits at 18N640 Field CT. Dundee, IL, 60118-9269. Tel: 847-836-9148 (voice and FAX) EMAIL: Farcir@ais.net (Orders are not accepted by email.)
A Simple Regen Receiver For Beginners ... another wonderful Charles Kitchin design ...



Neighborhood teen building up a Boy Scout Regen at Chez N2APB
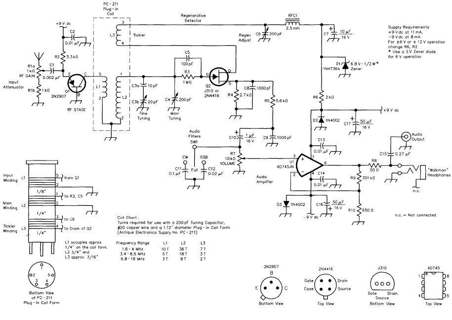
The "Desert Ratt 2" Regen Receiver, by Paul Harden NA5N
Analyze This! ...
RF Amp: Q1
gain = ~100
Regeneration Stage: Q2
oscillator and amplifier ... more that 10,000 just before oscillation!
gain increases with current through Q2 via REGEN potentiometer RV1
Tuning
Main: via potentiometer RV2
Fine Tune: via pot RV3
Both adjust voltage to varicaps D2 and D3 ... thus controlling the oscillation frequency of the Q2 regen stage
Isolation stage Q3
The signal passes to Q3 where detector diodes D4 and D5 convert the signal to audio sound
Q3 isolates the detection diodes from the Q2 regen stage to prevent loading it down (which would make oscillation difficult)
Audio Gain stage Q4
Potentiometer RV4 adjust the level of the audio signal into amplifier Q4
Q4 doubles the amplitude and applies the signal(s) to amplifier U1
The LM386 amplifies by 200 times ... enough to drive a speaker enough for comfortable listening.
REFERENCES
1. Jerry Haigwood, W5JH ... http://www.w5jh.net/regen.htm
2. AA8V Twinplex ... http://faculty.frostburg.edu/phys/latta/ee/twinplex/twinplex.html
3. NRQ-62 Ultimate Regerative Receiver, by Jim Stoneback K4XAF ... http://radioheaven.homestead.com/NRQ-62_The_Ultimate_Regen.html
4. A Short Wave Regenerative Receiver Project, by Charles Kitchin N1TEV ... http://www.electronics-tutorials.com/receivers/regen-radio-receiver.htm
5. Radio Receiver Basics ... http://www.electronics-tutorials.com/receivers/receiver-basics.htm
1. 6. Some Recent Developments in the Audion Receiver, by E H Armstrong, Proceedings of the IRE (Institute of Radio Engineers), volume 3, 1915, pp. 215–247 ... <http://books.google.com/books?id=AF0AAAAAMAAJ&pg=PA215#v=onepage&q&f=false>
7. National Radio SW-3 “Thrill-box" ... <http://home.comcast.net/~wa9wfa/ha00004.htm>
8. Knightkit Ocean Hopper Regnerative Receiver ... <http://www.ohio.edu/people/postr/bapix/oHopper.htm>
9. NA5N “A Regenerative Receiver” ... QRPp Vol IV Number 1 March 1996 pp. 12-15
10. NA5N Desert Ratt 2 schematic ... <www.aoc.nrao.edu/~pharden/hobby/DR2.pdf>
11. Desert Ratt Description ... http://www.aoc.nrao.edu/~pharden/hobby/DR2descr.pdf
12. History of the Desert Ratt ... http://web.archive.org/web/20050215195635/http://webfools.net/filippo/desert-ratt.html
13. A Simple Regen For Beginners, by Charles Kitchin, N1TEV ... http://web.archive.org/web/20050305050452/http://www.arrl.org/tis/info/pdf/0009061.pdf